Недавно к нам обратился клиент с просьбой сократить расходы на мобильную связь с физлицами, а также разделить звонки по отделам. Проблема была в том, что при звонке, например, с Билайн на МТС звонок стоил гораздо дороже, чем с Билайн на Билайн. Задача была в том, чтобы максимально точно определять оператора и автоматически выбирать маршрутизацию на нужного оператора связи. Клиент прислал схему, как он видит дальнейшую работу маршрутизатора, и мы приступили к работе.
Заказчик
Компания Долг Эксперт занимается сопровождаем клиентов на пути освобождения от долговых обязательств. Входит в ТОП-10 компаний по банкротству. 4 офиса в разных городах России. В компании работает более 100 сотрудников.
Запрос
Менеджеры каждый день совершают тысячи исходящих звонков. Звонки проходят через определённого оператора связи. Если операторы у менеджера и клиента разные, стоимость связи увеличивается в разы.
Задачи
-
сократить стоимость исходящих звонков клиентам физ. лицам. Для этого нужно предусмотреть возможность выбора оператора связи, через которого совершается звонок из Битрикс24.
-
разделить исходящие линии для двух отделов.
У клиента уже был настроенный Asterisk с подключенными к нему GSM шлюзами с номерами разных операторов связи (Билайн, Мегафон, МТС).
Аудит
Данные условия нельзя было сделать через стандартные настройки Битрикса, поэтому мы начали разрабатывать собственное решение:
-
Отрисовали схему работы кастомизации коннектора Itgrix.
-
Прописали все условия для маршрутизации исходящих звонков.
-
Учли, что для отдела HR будет только два номера для звонка, им чётко должны соответствовать два маршрута.
Реализация
Чтобы регистрировать звонки только для нужных пользователей/отделов, решили использовать белый список номеров в коннекторе Айтигрикс.
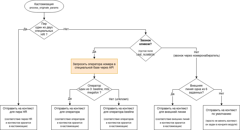
Сразу нарисовали схему, визуализирующую работу кастомизации модуля Itgrix

-
прописали нужные транки для операторов связи и номеров из схемы клиента
-
прописали одноимённые названия внешним линиям, которым соответствует определённый оператор связи
Процесс обработки звонков:
-
При исходящем звонке происходит запрос на наш модуль Itgrix
-
Модуль идёт в специальную базу, определяет оператора и возвращает информацию в Астериск
-
Из Астериска идёт звонок на нужного оператора
Если в БЗ непонятно, что это за оператор, то звонок пойдёт через транк по умолчанию. То есть, Билайн.
Если клиент не взял трубку, оператор при звонке из Битрикс24 может сам выбрать другой транк и звонить с другого номера телефона.
Результат
Учли все пожелания клиента, которые отображены в схеме выше:
-
можно выбрать транк вручную, если звонок совершается через Битрикс24
-
теперь есть автоматизация с чёткими правилами для исходящих звонков - звонок кликом направляется строго через транк от нужного оператора связи, если не определен, то звонок идет через стандартный транк
-
автоматизация учитывает разделение на отдел продаж и отдел HR
-
не записываются исходящие звонки по не относящимся к клиентам вопросам: заказать воду в офис, позвонить в суд и т.д.
-
Благодаря изменениям стоимость исходящих звонков сократилась в 3 раза.